ASH华之采丨陈兵教授、许佩佩教授团队研究荣获2024 ASH摘要成就奖,揭示活细胞血小板平台治疗噬血细胞综合征新策略

血液时讯 发表时间:2024/12/20 16:40:45

编者按:第66届美国血液学会(ASH)年会于2024年12月7~10日在美国圣迭戈召开。作为血液领域规模最大、覆盖最全面的国际学术会议,每年吸引全球众多血液学专家学者齐聚一堂,共同对血液领域重磅研究进展进行深入探讨与交流。在本届大会上,南京大学医学院附属鼓楼医院陈兵教授团队的研究成果入选会议展示,并荣获2024 ASH摘要成就奖(Abstract Achievement Award),提出了一种新型的活细胞血小板平台,用于治疗巨噬细胞活性异常相关疾病,展示了南京大学医学院附属鼓楼医院在血液学领域的成果与创新,也为全球学术界及临床领域提供了具有重要临床与应用价值的新思路和治疗策略。本期特邀研究的作者许佩佩教授详细介绍该研究内容。

 

图片

 

研究介绍

一种新型工程血小板平台靶向巨噬细胞,以抑制嗜血细胞综合征中的细胞因子风暴

A Novel Enginerring Platelet Platform Target The Macrophages to Inhibit Cytokine Storm in Hemophagocytic Lymphohistiocytosis(摘要号:1146)。

 

研究背景

 

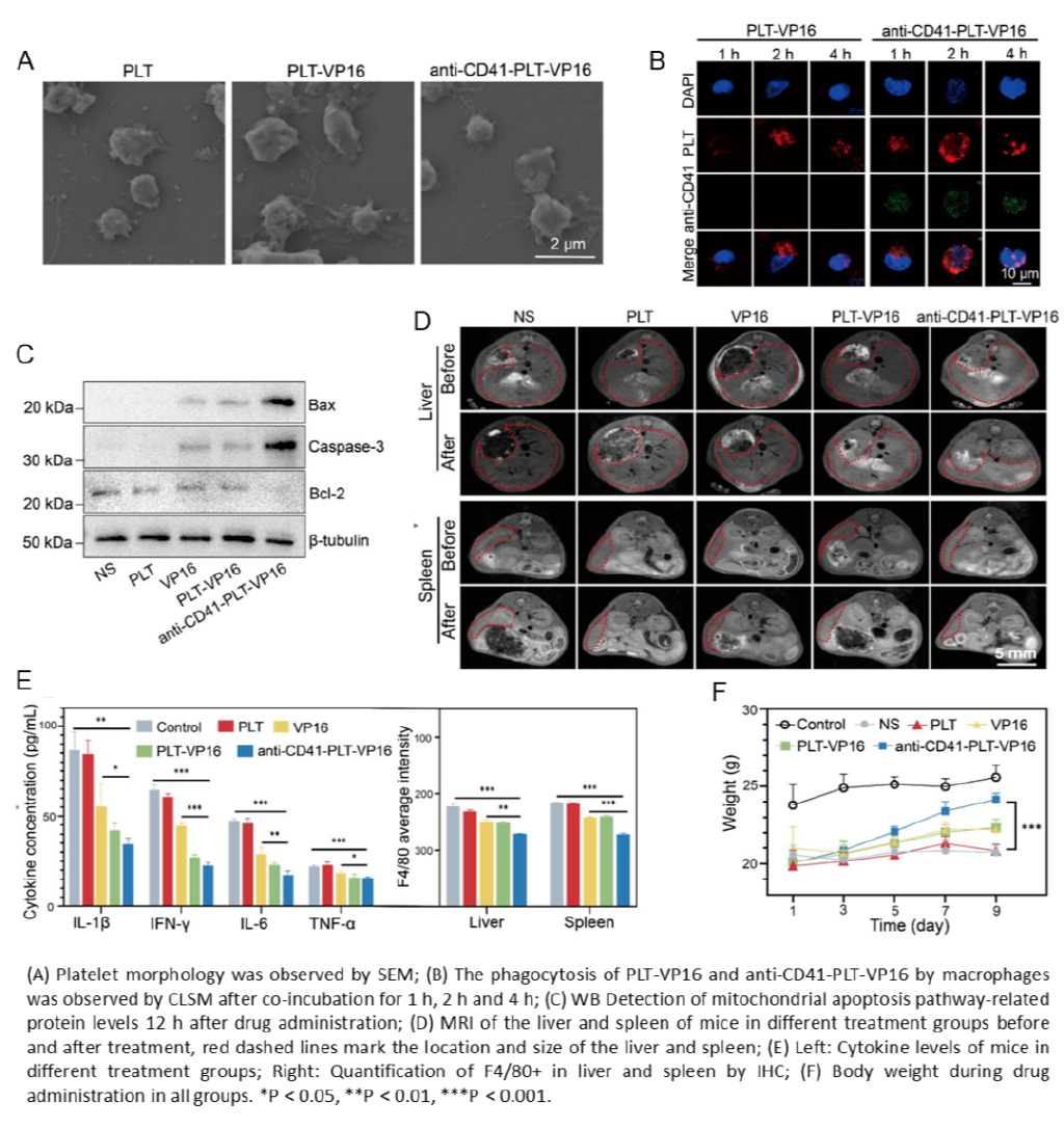
噬血细胞综合征(HLH)是一种严重的血液系统疾病,其特征是由于免疫调节不规律导致巨噬细胞活性异常增加。依托泊苷(VP16)是HLH的一线治疗药物,但其治疗效果普遍不理想。团队前期实验表明,表面结合抗CD41的血小板(PLT)能被巨噬细胞有效识别和吞噬。因此,我们提出设计和构建anti-CD41-PLT-VP16。这种新型的工程化血小板平台可以精准靶向异常的巨噬细胞,并在特定位点聚集药物,为HLH的免疫治疗提供了一种新的策略。

 

研究目的

 

本研究想要探索一种治疗HLH的新靶点疗法,以减少HLH治疗的毒性和副作用,缓解与巨噬细胞功能障碍相关的疾病引起的细胞因子风暴。
 

研究方法

 

通过电子显微镜、动态光散射(DLS)、激光共聚焦显微镜和Western Blot (WB)对anti-CD41-PLT-VP16的表征。利用高效液相色谱(HPLC)测定了载药率和药物释放效率。体外实验中,利用激光共聚焦显微镜、CCK-8、流式细胞术、WB和活性氧(ROS)测定等方法对anti-CD41-PLT-VP16靶向巨噬细胞并促进其凋亡的效率进行测定。小鼠模型上,用血常规、免疫组织化学(IHC)、骨髓涂片、活体动物成像技术、肝肾常规等,检测了anti-CD41-PLT-VP16在体内靶向巨噬细胞的效果,并进行了安全验证。
 

研究结果

 

本研究成功构建了anti-CD41-PLT-VP16,其最大包封率为87.9%,且所构建的载体对PLT的物理和生物学特性无明显影响。体外实验中,anti-CD41-PLT-VP16的靶向效率较VP16有明显提高,anti-CD41-PLT-VP16组巨噬细胞凋亡率为62.3%,是VP16的2.23倍;anti-CD41-PLT-VP16组巨噬细胞ROS水平较PLT-VP16组降低2.28倍,且anti-CD41-PLT-VP16处理组M2型巨噬细胞比例为94.2%,高于对照组和VP16组。体内实验中,抗CD41-PLT-VP16的治疗效果更佳,血液和细胞因子数据明显改善,骨髓涂片可见骨髓噬血细胞消失。此外,anti-CD41-PLT-VP16组小鼠肝脏和脾脏中的巨噬细胞活性较PLT-VP16组下降2.8倍。同时,其心肺和肾脏毒性明显小于单用VP16。

 

研究结论

 

本研究设计的anti-CD41-PLT-VP16实现了HLH的免疫靶向治疗。在临床上,本研究有望为巨噬细胞相关疾病的高靶向免疫治疗提供新思路。得益于该平台构建方法简单、安全,随着血小板活细胞策略临床研究的持续开展及产业化标准的完善,相信会有更多患者获益。

图片

 

图片

陈兵 教授

南京大学医学院附属鼓楼医院

南京大学医学院附属鼓楼医院血液科主任、造血干细胞移植中心主任

主任医师,博士生(后)导师

中华医学会血液学分会浆细胞病学组委员

中国抗癌协会肿瘤血液病学专委会委员

中国老年医学会血液学分会骨髓瘤学组委员

江苏省医学会血液学分会副主任委员、浆细胞病学组组长

江苏省研究型医院学会浆细胞病专委会主任委员

江苏省免疫学会血液免疫学专委会副主任委员

江苏省抗癌协会血液肿瘤专委会副主任委员

南京医学会血液学分会副主任委员

南京大学医药生物技术国家重点实验室课题组组长

擅长多发性骨髓瘤的诊治及造血干细胞移植。2012年作为访问学者赴美国纪念斯隆凯特林癌症中心学习造血干细胞移植及CAR-T细胞治疗技术。主持国家自然科学基金面上、江苏省科技厅重点研发、江苏省卫健委医学重点等科研项目多项。
 

图片

许佩佩

南京大学医学院附属鼓楼医院

主任医师、教授、博士(博士后)导师

中华医学会血液学分会第十一届青年委员

中国实验血液学学会靶向治疗学组委员

江苏省医学会血液学分会青年副主任委员

江苏省医师学会遗传学分会委员

南京市医学会血液学分会青年副主任委员

美国加州大学伯克利分校访问学者

江苏省杰出优秀青年基金获得者

江苏省“333”高层次人才、“六大高峰”人才、“六个一工程”拔尖人才

南京市杰出青年基金获得者

国家自然科学基金通讯评审专家、江苏省等六省市科技评审专家

Frontiers in Oncology、Annals of Blood、中国输血杂志等杂志section editor

代表性成果:第一作者/通讯作者发表SCI论文50余篇( IF>10 15篇,总IF  359分,HI指数 28,他引3118次)

主持国家级、省部级科研项目10余项

申请发明及实用新型专利16项、授权11项

江苏省肿瘤医学科学技术奖一等奖、江苏省新技术引进奖一等奖、南京市科学技术进步奖三等奖等

版面编辑:张冉   责任编辑:崔沙沙
本内容仅供医学专业人士参考
相关搜索:  血液肿瘤

发表评论

提交评论
  • 相关推荐
  • 学术领域