2025新版医保执行,血液领域有哪些创新药入选?

血液时讯 发表时间:2025/2/14 16:47:32

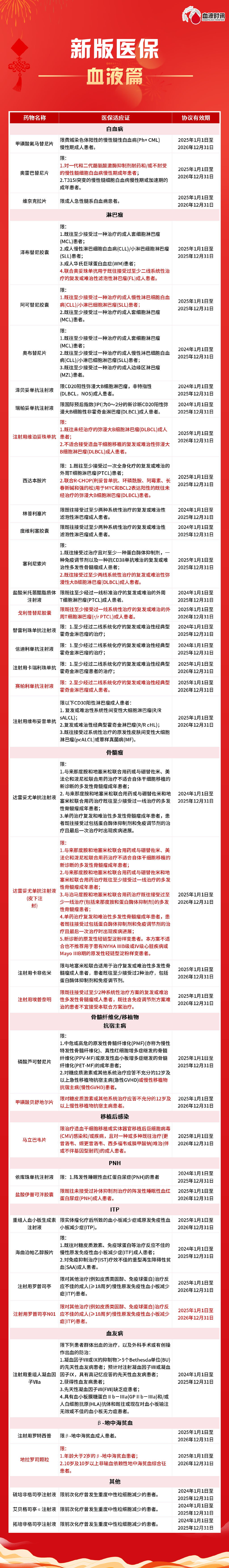
《国家基本医疗保险、工伤保险和生育保险药品目录(2024年)》自2025年1月1日起正式执行。本次调整后,目录内药品总数增至3159个,其中协议期内谈判药品部分425个。

 

所谓协议期内谈判药品是指医保部门与药品生产企业通过价格谈判,确定支付标准后,纳入医保目录并处于协议期内的药品。这些药品通常是近年来新批准上市,对临床必需、疗效确切但价格较高的创新药。

 

本刊特将血液领域这部分入选药物整理如下(红色标记为新增药品或适应证),以飨读者。

图片

版面编辑:张冉   责任编辑:崔沙沙
本内容仅供医学专业人士参考
相关搜索:  血液肿瘤

发表评论

提交评论
  • 相关推荐
  • 学术领域