EHA大咖访谈丨蔡真教授:多发性骨髓瘤的发育异质性揭示了LILRB4+骨髓瘤细胞的耐药和成瘤能力

血液时讯 发表时间:2024/7/1 14:42:06

第29届欧洲血液协会(EHA)年会于2024年6月13日至16日在西班牙马德里盛大召开。作为欧洲血液学领域规模最大的国际会议,每年都吸引着来自世界各地的专家学者,一起分享并探讨有关血液学的创新理念及最新的科学和临床研究成果。在本届大会上,浙江大学医学院附属第一医院蔡真教授团队关于“多发性骨髓瘤(MM)的发育异质性揭示了LILRB4+骨髓瘤细胞的耐药和成瘤能力”的研究成果入选壁报展示(P892)。为让大家更好了解该研究成果,《肿瘤瞭望-血液时讯》特邀蔡真教授分享解读该研究内容,并阐明这一发现对临床治疗策略的重要意义。



研究简介


背景


癌症干细胞(CSC)的概念约于四十年前首次提出,而且CSC的存在已经在许多癌症类型中得到了证实。该假说认为大多数癌症起源于CSCs,并以此形成癌症层次结构。急性髓细胞白血病作为一类深入研究的血液恶性肿瘤,Bernstein已经详细描述了其层次结构。然而,骨髓瘤的层次结构尚未被详细描述过,这可能与浆细胞的终末分化阶段有关。浆细胞起源于生发中心(GC)或滤泡外途径,然后进入血液,最终定位在骨髓、脾脏或其他生态位。在不同的淋巴器官中发生的阶段性发育也使浆细胞和骨髓瘤的层次结构复杂化。


骨髓瘤的分级源于骨髓瘤干细胞(MSCs)或起始细胞(MICs)的激活和可塑性。由于对MSCs的争议,MICs更为常用。但目前的研究对MICs的了解仍不足,无法明确其身份。


目的


本研究旨在重建多发性骨髓瘤(MM)细胞的发育和骨髓瘤层次结构,并尝试从发育分析中鉴定骨髓瘤干细胞样细胞。


方法


研究通过单细胞转录组重建了正常浆细胞的发育,并建立了支持向量机的细胞类型分类器。该分类器用于确定骨髓瘤细胞的发育状态。然后对bulk RNA测序数据进行解卷积。结合单细胞RNA测序数据和bulk RNA测序数据,假定具有高转录组熵的骨髓瘤细胞具有高干性。通过流式细胞仪对这些细胞进行分选,并验证了它们的耐药性和体外形成肿瘤的能力。


结果


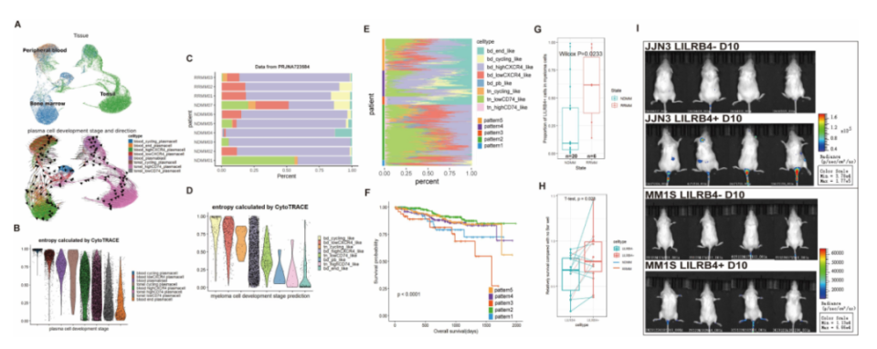
研究通过单细胞转录组重建了正常浆细胞的发育过程,并定义了八个不同的发育阶段(图A)。血液中低CXCR4和增殖浆细胞具有最高的转录熵(图B)。为了恢复骨髓瘤细胞层次结构,我们将骨髓瘤细胞映射到正常浆细胞发育上(图C),血液增殖浆细胞样骨髓瘤细胞和血液低CXCR4浆细胞样骨髓瘤细胞具有最高的转录熵(图D)。解卷积bulk RNA测序数据后,建立了一个新的考虑细胞发育阶段的骨髓瘤预后模型(图E,图F)。当尝试使用膜蛋白定义不同阶段的骨髓瘤细胞时,研究发现LILRB4不仅在正常浆细胞的高转录熵发育阶段表达,在骨髓瘤细胞中同样如此。我们进一步通过流式细胞仪检测了LILRB4的表达。原代骨髓瘤细胞和骨髓瘤细胞系通常根据LILRB4表达呈现两个不同的亚群。复发和难治性骨髓瘤相较新诊断的骨髓瘤有更多的LILRB4+细胞(图G)。LILRB4+细胞对硼替佐米相对耐药,体内成瘤能力更强(图H,图I)。



结论


这是首次以单细胞分辨率,在转录组水平上完整描绘骨髓瘤细胞的发育异质性。骨髓瘤细胞的发育阶段可用于预测预后。LILRB4+骨髓瘤细胞在复发阶段增多,具有更强的硼替佐米耐药能力和体内成瘤能力,可能包含了骨髓瘤起始细胞亚群。


专家访谈


《肿瘤瞭望-血液时讯》:本次大会上,您和团队展示了关于MM细胞发育阶段和层次结构的研究结果。这在骨髓瘤研究领域具有怎样的突破性意义?


蔡真教授:在2024年EHA大会上,我们课题组展示了一项基础研究成果。浆细胞作为终末分化的细胞,其发育层级一直不明确,且针对MM的发育层次研究也相对不足。最早在1985年,有研究者根据骨髓瘤细胞的形态学特征,将骨髓瘤浆细胞划分为四个不同的发育阶段。我们的研究则首次利用单细胞RNA-seq技术,描述了骨髓瘤浆细胞的发育异质性。相信随着科技的不断进步,未来的研究将会更详细、更准确地描述骨髓瘤细胞的发育层次结构,从而帮助我们深入理解终末分化细胞的肿瘤形成机制。


《肿瘤瞭望-血液时讯》:研究发现LILRB4+骨髓瘤细胞具有高度的干细胞特性,并可能代表骨髓瘤起始细胞(MICs)。这一发现对MM的治疗策略有何潜在影响?未来是否可能针对这些LILRB4+细胞开发新的靶向疗法?


蔡真教授:LILRB4是一种主要表达在单核巨噬系统上的膜蛋白,起到免疫抑制检查点的作用。在去年一些研究团队首次注意到LILRB4也可以表达在骨髓瘤细胞上。而我们的研究团队发现,不仅具有增殖能力的骨髓瘤细胞和主要分布在外周血的CXCR4低表达的正常浆细胞表达LILRB4,转录组层面更接近这些浆细胞的骨髓瘤细胞也表达LILRB4,并且具有更强的耐药和成瘤能力。这一结果为LILRB4作为MM治疗靶点的开发提供了有力的证据。在去年已经有研究团队开发了靶向LILRB4的双特异性T细胞接合器(BITE),今年我国天津血液所团队也开发了靶向LILRB4的CAR-T细胞疗法。未来还需要进一步观察这类疗法的实际临床效果,可能仍会发生抗原丢失,最终导致耐药,但无疑这是一个新的研究方向。


《肿瘤瞭望-血液时讯》:研究还表明,复发和难治性MM中LILRB4+细胞的比例更高,并且这些细胞对硼替佐米耐药。这对临床上处理复发和难治性MM有哪些指导意义?您认为当前的治疗策略是否需要进行调整以应对这种耐药性?


蔡真教授:对于初诊的MM患者,临床上可以通过流式检测LILRB4+MM细胞的比例,预测患者预后以及对于硼替佐米(Bor)的治疗反应。对于硼替佐米耐药的患者,可以尝试利用流式检测LILRB4的表达,参加靶向LILRB4的临床试验。目前硼替佐米仍是非常有效的一线用药,当耐药发生后,只能尝试新的其他的方案。


《肿瘤瞭望-血液时讯》:在您看来,未来的研究应该集中在哪些方向上,以进一步理解MM的生物学特性和开发更有效的治疗方法?


蔡真教授:浆细胞普遍被认为是终末分化的细胞。在探讨骨髓瘤的发生时,如果直接套用经典的肿瘤干细胞假说,我们会认为骨髓瘤的发生没有对应的成体干细胞。然而,我认为未来的研究需要解答,MM是否真的起源于更早期的B细胞,我们目前的治疗方案清除不了这些更早期的“种子”,或者是否存在一群保持着自我更新能力的、长寿命浆细胞的前体细胞。这些假说目前在国际上仍存有争论,但解决这些问题将有助于我们更好地开发精准治疗MM的方案。


专家简介

蔡真 教授

浙江大学医学院附属第一医院

医学博士、浙江大学求是特聘医师、二级教授、主任医师、博士生导师

多发性骨髓瘤治疗中心主任

浙江省卫生高层次创新人才

浙江省抗癌协会血液淋巴肿瘤专委会主任委员

浙江省医学会血液学分会候任主任委员

中华医学会血液学分会委员、浆细胞疾病学组副组长

中国抗癌协会血液肿瘤专委会常委、多发性骨髓瘤学组副组长

中国免疫学会血液免疫专委会常委

CSCO中国自体造血干细胞移植工作组 副组长

版面编辑:张冉   责任编辑:崔沙沙
本内容仅供医学专业人士参考
相关搜索:  淋巴瘤

发表评论

提交评论
  • 相关推荐
  • 学术领域